为帮助我院2023届毕业生充分利用毕业实习时间,树立正确就业观念,明确就业方向,提升就业能力,斩获满意offer,122cc太阳集成游戏市场营销与商务策划系于2023年1月4日19:00-20:30举办了第七场2023届毕业生就业指导促进活动。本次分享活动特邀了拥有26年行政、人力资源管理经验的何大均老师为同学们进行分享。

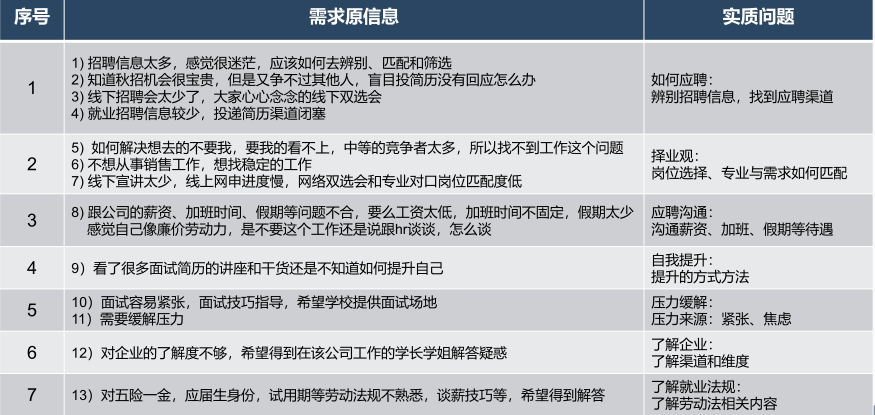
首先,何大均老师从对大学生就业困惑进行分析,在学生的需求原信息中,剖析出了背后的实质性问题,并对反应的实质问题提出了解决方案。在如何应聘、择业观、应聘沟通、自我提升、压力缓解、劳动法规等方面让参会同学更加全面具体地认识到了就业过程中应该注意的问题。

其次,何大均老师从面试、沟通、态度三方面对面临就业问题的大学生进行提醒,通过举例说明的方式让同学们对于面试过程、面试注意事项有了较为清晰的认识。

最后,何大均老师与参会同学从企业HR的视角出发,在简历制作方面进行了实例分析,明确了简历结构,强调了简历重点即亮点,描述的清楚、简洁就会更具吸引力。

通过本次就业分析与指导分享会,何大均老师从HR和学生双重角度为同学们全面地分析解决就业过程中的困惑与问题,细致地讲解了面试过程中的各类注意事项。同学们的求职能力都得到了一定提升,也为后续的求职道路指明了更加清晰地方向。